
Kapitel II: Zusammengesetzte Zufallsexperimente und stochastische Simulation
II.1 Mehrstufige Zufallsexperimente und Baumdiagramme
Grundbegriffe
- Ergebnis: Möglicher Ausgang eines Zufallsexperiments
- Ereignis: Menge von Ergebnissen
- Wahrscheinlichkeit : Zahl, die die Chance eines Ereignisses beschreibt
Baumdiagramm
Ein Baumdiagramm stellt ein mehrstufiges Zufallsexperiment grafisch dar.
- Jeder Ast entspricht einem möglichen Ausgang einer Stufe.
- An jedem Ast steht die Übergangswahrscheinlichkeit.
- Jeder Pfad von der Wurzel bis zu einem Blatt beschreibt ein vollständiges Ergebnis.
Pfadregeln
Produktregel (Pfadregel 1): Die Wahrscheinlichkeit eines Ergebnisses ist das Produkt der Wahrscheinlichkeiten entlang des zugehörigen Pfades:
Summenregel (Pfadregel 2): Die Wahrscheinlichkeit eines Ereignisses ist die Summe der Wahrscheinlichkeiten aller günstigen Pfade:
Dabei meint günstig: Beispielsweise alle Pfade, die in der relevanten Ereignismenge vorkommen. Ist also ein Ereignis A mit den enthaltenen Elementen bekannt, so gibt die 2. Pfadregel die WS für das Ereignis an, nachdem für jedes Element in A die 1. Pfadregel angewendet worden ist.
Oft ist es hierbei sinnvoll, vom Gegenereignis auszugehen, wenn dieses weniger Elemente enthält.
Mit und ohne Zurücklegen
| Mit Zurücklegen | Ohne Zurücklegen | |
|---|---|---|
| Wahrscheinlichkeiten | gleich auf jeder Stufe | ändern sich nach jedem Zug |
| Stufen unabhängig? | ja | nein (bedingte WS) |
| Typisches Modell | Würfeln, Münze | Ziehen aus Urne |
Beispiel (Urne: 3R, 2B, 2 Züge):
- Mit Zurücklegen:
- Ohne Zurücklegen:
Beispiel: Ziehen ohne Zurücklegen
Urne mit 3 roten (R) und 2 blauen (B) Kugeln. Zweimal ziehen ohne Zurücklegen.
Bedingte Wahrscheinlichkeit
Die bedingte Wahrscheinlichkeit von unter der Bedingung :
Im Baumdiagramm: steht am Ast nach in Richtung .
Formel der totalen Wahrscheinlichkeit:
Stochastische Unabhängigkeit
Zwei Ereignisse und heißen stochastisch unabhängig, wenn:
Im Baumdiagramm: Bei Unabhängigkeit sind die Äste der zweiten Stufe immer gleich (egal was in Stufe 1 eintrat).
→ Aufgaben: Mehrstufige Zufallsexperimente
II.2 Stochastische Simulationen
Idee der Simulation
Viele Wahrscheinlichkeiten lassen sich analytisch schwer berechnen. Durch Simulation nähert man sich dem theoretischen Wert durch viele Wiederholungen an.
Gesetz der großen Zahlen: Bei sehr vielen Wiederholungen nähert sich die relative Häufigkeit der theoretischen Wahrscheinlichkeit:
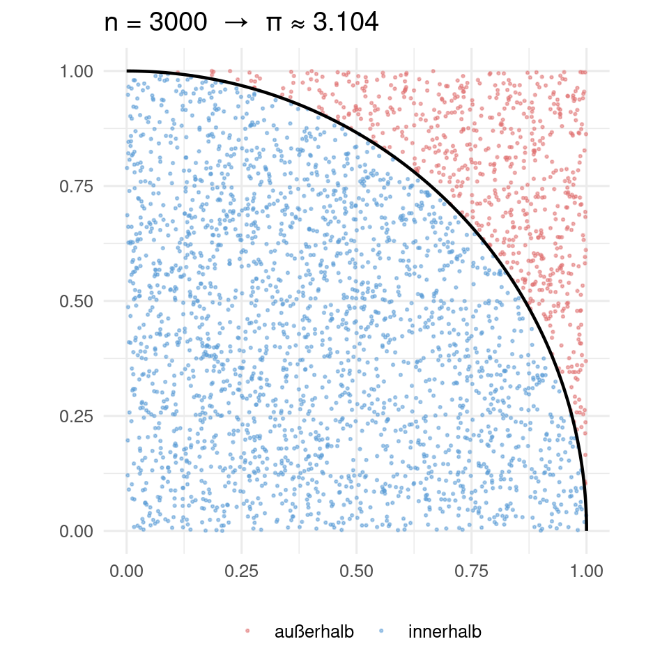
Monte-Carlo-Methode
Klassisches Beispiel: Schätzung von .
Idee: Zufällige Punkte mit werden generiert. Der Anteil der Punkte, die innerhalb des Viertelkreises mit Radius 1 liegen (), nähert sich .
Code
pacman::p_load("ggplot2")
set.seed(7)
n <- 3000
x <- runif(n)
y <- runif(n)
inside <- x^2 + y^2 <= 1
pi_est <- round(4 * mean(inside), 4)
df <- data.frame(x, y, region = factor(inside, labels = c("außerhalb", "innerhalb")))
arc <- data.frame(
x = cos(seq(0, pi / 2, length.out = 200)),
y = sin(seq(0, pi / 2, length.out = 200))
)
ggplot(df, aes(x, y, color = region)) +
geom_point(size = 0.4, alpha = 0.5) +
geom_path(data = arc, aes(x, y), color = "black", linewidth = 0.8, inherit.aes = FALSE) +
scale_color_manual(values = c("außerhalb" = "#e07070", "innerhalb" = "#5b9bd5")) +
coord_fixed() +
labs(
title = paste0("n = ", n, " → π ≈ ", pi_est),
x = NULL, y = NULL, color = NULL
) +
theme_minimal(base_size = 12) +
theme(legend.position = "bottom")
Simulation mit Zufallszahlen
In der Schule simuliert man oft mit:
- Tabellen von Zufallszahlen — jede Ziffer 0–9 kommt gleichwahrscheinlich vor
- Taschenrechner / CAS —
rand()erzeugt gleichverteilte Zahlen in
Vorgehen:
- Jedem Ergebnis eine Zahl (oder Zahlenbereich) zuordnen
- Zufallszahlen erzeugen und auswerten
- Relative Häufigkeit berechnen
Beispiel: Münzwurf, . Zuordnung: gerade Ziffer = Kopf, ungerade = Zahl.
Grenzen der Simulation
- Simulation liefert immer nur eine Schätzung, keine exakte Wahrscheinlichkeit
- Für genauere Ergebnisse muss größer gewählt werden
- Theoretische Berechnung (Baumdiagramm, Kombinatorik) ist exakt — Simulation ist ein Hilfsmittel, wenn das nicht möglich ist
Simulation mit dem Tabellenkalkulationsprogramm
Vorgehen:
- Zufallszahlen mit
ZUFALLSZAHL()(gibt Wert in ) oderZUFALLSBEREICH(a;b)erzeugen - Bedingungen prüfen (z. B. )
- Relative Häufigkeit auswerten
Anwendungen:
- Simulation von Würfeln, Münzwürfen, Urnenexperimenten
- Schätzung schwieriger Wahrscheinlichkeiten
- Risikoanalysen (z. B. in Versicherungen, Finanzwesen)
→ Aufgaben: Simulation und Monte-Carlo